近年来,债券指数基金凭借其独特的投资价值与工具属性,成为中国资本市场中增长最迅猛的产品类别之一。截至2025年6月末,全市场债券指数基金规模已突破1.53万亿元,刷新历史峰值;债券ETF规模更在2025年7月突破5000亿元,年内增幅超47.5%,成为被动投资领域的“现象级”产品。
2024年《商业银行资本管理办法》实施后,要求底层资产穿透管理,而债券指数基金凭借持仓透明、资本占用低的优势,成为银行等机构优化风险权重的首选工具。此外,证监会《促进资本市场指数化投资高质量发展行动方案》明确提出扩大债券ETF供给,政策红利持续释放。
而对于投资者来说,债券指数基金的成本与效率优势是显而易见的:以近期火爆的科创债ETF为例,其综合费率(管理费+托管费)仅0.20%,显著低于主动型债基(通常在0.30%以上)。在信用利差收窄、收益空间压缩的环境中,低成本成为提升长期回报的关键因素。
除此之外,从资产配置角度出发,债券指数基金的规模增长与产品创新(如基准做市信用债ETF、科创债ETF)反映了资本市场从主动管理向被动工具的转型趋势,也为理解机构与个人投资者的行为逻辑提供了窗口。其高透明度(指数编制方案公开)、强工具属性(匹配久期与信用风险)及流动性优化(T+0交易、质押回购)等特点,使投资者能够高效构建分散化组合,降低单一资产冲击风险。
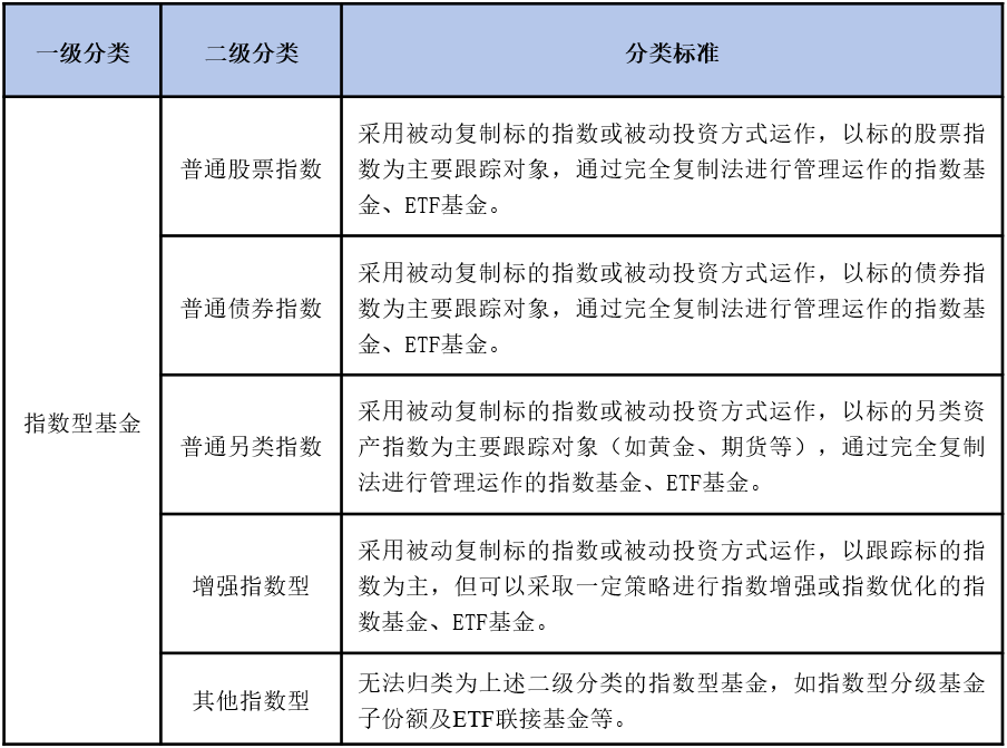
根据济安金信基金评价中心的基金分类,我们把指数型基金分为“普通股票指数”、“普通债券指数”、“普通另类指数”、“增强指数型”、“其他指数型”五个二级分类。其中,我们本次研究的样本标的均是“普通债券指数”这一二级分类里面。
表1:济安金信指数型基金分类标准

数据来源:济安金信基金评价中心
根据债券的分类,“普通债券指数”中,可进一步分为“利率债指数基金”、“信用债指数基金(含可转债指数基金)”两大类。本篇只讨论“信用债指数基金(含可转债指数基金)”的部分,未来我们会继续讨论“利率债指数基金”这一类。
目前,信用债指数基金的跟踪指数有33个,我们根据基金数量(分类统计)进行排序如下:
表2:信用债指数基金跟踪指数统计
跟踪指数代码 | 跟踪指数名称 | 基金数量 | 存续规模 (亿元) | 指数久期 |
CBC05903 | 中债 - 绿色普惠主题金融债券优选指数 (总值) 全价指数 | 12 | 137.39 | 1.5 |
CBA20903 | 中债 - 优选投资级信用债指数 (总值) 全价指数 | 8 | 499.00 | 3.39 |
932160 | 中证 AAA-3 年中高等级信用债指数 (全价指数) | 6 | -- | 3.93 |
SCH003022 | 银行间 1-3 年中高等级信用债指数 (全价指数) | 4 | 0.11 | 1.5 |
950245 | 上证基准做市公司债指数 | 4 | 781.38 | 4.25 |
921128 | 深证基准做市公司债指数 | 4 | 500.54 | 4.25 |
SCH009022 | 上海清算所 0-4 年央企全价债券指数 (全价指数) | 3 | 14.09 | 1.8 |
CBA00101 | 中债 - 新综合指数 (总值) 财富指数 | 3 | 167.80 | 6.05 |
950167 | 上证 AAA 科技创新公司债指数 | 3 | -- | 3.98 |
930780 | 中证兴业中高等级信用债指数 | 2 | 47.09 | 3.28 |
SCH011012 | 中高等级短期融资券指数 (全价指数) | 2 | 0.46 | 0.9 |
SCH012033 | 高等级优选短期融资券指数 (净价指数) | 2 | 8.49 | 0.8 |
CBC06703 | 中债 - 1-3 年久期央企 20 债券指数 (总值) 全价指数 | 2 | 2.06 | 1.74 |
CBA12903 | 中债 - 京津冀债券综合指数 (总值) 全价指数 | 2 | 60.01 | 4.67 |
931175 | 中证银行 50 金融债指数 | 2 | 41.97 | 2.12 |
CBA17903 | 中债 - 安徽省公司信用类债券指数 (总值) 全价指数 | 2 | 24.89 | 2.25 |
CBA01163 | 中债 - 广西壮族自治区公司信用类债券指数 (总值) 全价指数 | 2 | 2.81 | 1.69 |
CFETSSE05002 | CFETS0-5 年期央企债券指数 (全价指数) | 2 | 13.13 | 2.1 |
CBA19823 | 中债 - 市场隐含评级 AA + 及以上信用债指数 (1-3 年) 全价指数 | 2 | 118.85 | 1.9 |
CBA11801 | 中债 - 长三角中高等级信用债指数 (总值) 财富指数 | 2 | 33.93 | 1.99 |
931754 | 中证中诚信央企信用债指数 | 2 | 39.90 | 3.71 |
CBA20901 | 中债 - 优选投资级信用债指数 (总值) 财富指数 | 2 | 182.74 | 3.39 |
CFXID00142 | CFETS 银行间绿色债券指数 (全价指数) | 2 | 63.55 | 1.74 |
CFXID00422 | CFETS0-3 年期山东省国有企业信用债精选指数 (全价指数) | 2 | 39.61 | 1.4 |
CBC08503 | 中债 - 投资级公司绿色债券精选指数 (总值) 全价指数 | 2 | 34.50 | 2.78 |
CBA30303 | 中债 - 投资级公司信用债精选指数 (总值) 全价指数 | 2 | 60.01 | 4.48 |
CBC06701 | 中债 - 1-3 年久期央企 20 债券指数 (总值) 财富指数 | 1 | 1.21 | 1.74 |
CBA00103 | 中债 - 新综合指数 (总值) 全价指数 | 1 | 1.51 | 6.05 |
CFXID01084 | CFETS0-5 年期气候变化高等级债券综合指数 (净价指数) | 1 | 50.11 | 2.1 |
CBC00702 | 中债 - 中高等级公司债利差因子指数 (总值) 净价指数 | 1 | 218.21 | 2.47 |
H01098 | 上证城投债指数 (净价) | 1 | 211.01 | 2.84 |
H01014 | 中证短融指数 (净价) | 1 | 489.91 | 0.27 |
921130 | 深证 AAA 科技创新公司债指数 | 1 | -- | 3.9 |
数据来源:济安金信基金评价中心
可以发现,最多的是绿色普惠主体金融债指数有12只;排名第二位的是8只的优选投资级信用债(总值)全价指数。由于科创债ETF的发行,中证AAA科技创新公司债指数瞬间来到了排名第三。后面的则比较分散,部分2只的实际上就是一只基金的A/C份额。所以,在信用债指数这个领域,还是比较分散的,这与利率债有很大的区别。
截止2025年6月30日(科创债ETF按8月15日计算,新发未公布年报的按照成立规模计算),信用债指数基金产品共计55只,总规模4942.16亿元。其中,ETF产品有21只,合计规模3361.3亿元,占总规模的68%。更细分的分类和久期分布,如下表所示:
表3:信用债指数基金细分分类统计
分类 | 规模 (亿元) | 合并数量 | 分类数量 | 规模占比 | 备注 |
央企 | 70.38 | 5 | 10 | 1.42% | |
城投 | 281.87 | 5 | 10 | 5.70% | 城投债 ETF, 211 亿 |
信用债综合 | 2046.89 | 22 | 40 | 41.42% | 6 只信用债 ETF,853 亿 |
短融 | 498.87 | 3 | 5 | 10.09% | 海富通短融 ETF 490 亿 |
公司债 | 647.54 | 3 | 3 | 13.10% | 3 只 ETF,最大的是科创债 ETF 嘉实 |
科创债 | 1160.24 | 10 | 10 | 23.48% | 10 只 ETF,最大的是科创 ETF 嘉实 |
非政策性金融债 | 236.37 | 7 | 14 | 4.78% | 最近两年多发行绿色金融债 |
合计 | 4942.16 | 55 | 92 | 100.00% |
数据来源:济安金信基金评价中心
表4:信用债指数基金久期分类统计
久期分类 | 规模 (亿元) | 合并数量 | 分类数量 | 规模占比 | 代表产品 |
[0-1 年 | 498.87 | 3 | 5 | 10.09% | 短融 ETF (511360) |
[1-2 年 | 531.98 | 17 | 38 | 10.76% | 比较分散,无 ETF 产品 |
[2-3 年 | 653.84 | 8 | 13 | 13.23% | 城投债 ETF (511220), 公司债 ETF (511030) |
[3-4 年 | 1746.23 | 16 | 22 | 35.33% | 10 只科创债 ETF |
[4-5 年 | 1341.93 | 9 | 10 | 27.15% | 6 只信用债 ETF,两只公司债 ETF |
>=5 年 | 169.31 | 2 | 4 | 3.43% | 易方达的新综债 LOF (161119) |
合计 | 4942.16 | 55 | 92 | 100.00% |
数据来源:济安金信基金评价中心
对于没有明确标明投资范围的信用债指数基金,我们将其归类到信用债综合细分分类项下。其中,常规的场外信用债指数基金有17只产品,在久期上有适当区别,从最短的1.24年到最长的6.05年都有。这一类别合计规模超过1194.29亿元,其中汇添富两个产品的总规模最大,合计超过了347.8亿元。
如果要考虑主题投资的话,也有像创金合信的016687投资长三角信用债,京管泰富的007299投资于京津冀,路博迈的023016投资于气候变化主题,中航基金的023246和招商基金的019565投资与绿色债券,还是有比较丰富的选择。
另外,易方达的新综债LOF(161119)是信用债指数基金当中唯一的LOF,其场内外合并规模有167.8亿元,久期为6.05年是最长的。
第二类产品是2025年1月份,6家公司发了6只信用债ETF基金,总规模超过852亿元,其中跟踪深证基准做市信用债指数的有4只,跟踪上证基准做市公司债指数的有2只,合计352亿元,这6只产品的久期都超过4年。
地方城投债指数目前有山东、江苏、广西、安徽四个省份,每个省份发行了一只。另外还有一只综合城投指数基金,是海富通的城投债ETF(511220),是目前全市场最大的一只城投债指数基金(ETF),规模超过210亿元,可以随时进出,不过由于其跟踪的是上证城投债指数,因此如果对底层资产有明确要求的话,要仔细考虑。
地方城投这细分类产品的久期通常都不长,只有海富通的城投债ETF超过了2.5年,具体数据参考久期这一列。
央企信用债指数基金一共有五只,跟踪的指数各不相同,中债、交易所、上清所、外汇交易中心都有,因此对应的投资标的会有一定的区别。这类产品规模不大,最大的融通基金的规模超40亿,久期为3.71年。
公司债指数基金有三只,都是ETF,其中平安基金的511030的久期是2.47年,另外两只的跟踪标的相同,都是上证基准做市公司债指数,因此久期也相同,都是4.25年。三只产品的规模都是210亿以上。
常规的短融指数基金产品一共有两只,海富通的短融产品目前规模只有4600万元,跟踪标的是中债的短融的全价指数,浦银安盛的还有8.5亿左右,跟踪的是中债高等级短融的净价指数。
唯一一只短融ETF是海富通发行的,目前规模约490亿元,跟踪的是中证短融指数(净价),久期只有0.27,明显比前面两只的久期短。
2025年7月10日,十家基金公司发行了十只科创债ETF,每家发行规模都是30亿元,不过跟踪标的有所不同。广发基金、博时基金、鹏华基金跟踪的是上证AAA科技创新公司债指数,易方达、华夏基金、招商基金、富国基金、嘉实基金、南方基金跟踪的是中证AAA科技创新公司债指数,而景顺长城的产品跟踪的是深证AAA科技创新公司债指数。发行市场6只在上海,4只在深圳。
截止8月8日,各家的规模发生了比较大的变化,嘉实基金的159600超过160亿元(8月13日超过200亿元),景顺长城的目前规模只有31.3亿元。
2019年11月,兴业基金发行了第一只专门跟踪中证银行50 金融债指数的基金,随后此类产品就沉寂下来,2024年开始,各家基金开始发行跟踪中债绿色普惠金融债指数的产品,以绿色普惠金融债概念发行的产品有6只,再加上最早的一只,我们将其分为非政策性金融债,合计236.37亿元(新发产品按成立规模计算),这是一个小众品种,但是也是一个比较新的概念,此外,还有纯信用债的绿色债券,未来此类产品可能会有比较快速的发展。
目前,可转债ETF只有两只,一只是博时可转债ETF(511380),是一个现象级产品,相对于其他可转债基金来说,费率低、规模大、流动性好,是大多数机构客户或者大客户配置可转债的主要标的。进入8月份,其流通规模已接近500亿元。
另外一只是海富通的上证可转债ETF(511180),到8月份其流通规模也接近了100亿元。由于其规模相对较小,这一个月随着股市的回暖,流入资金的比例明显高于博时可转债,不过由于其只能投资上证的可转债,因此无法享受到深证可转债带来的一些机会。
综合来看,信用债指数基金核心价值在于通过跟踪指数,实现对信用债市场的广谱配置,既规避了主动管理中个券选择的信用风险,又以低成本、高透明性满足了投资者对稳健收益的需求。
从适配场景看,它适合风险偏好保守的中长期资金,可作为现金管理工具的升级选项,或与权益类资产搭配形成对冲组合。需注意的是,尽管整体风险可控,但仍需警惕极端市场环境下的流动性冲击与信用事件集群风险,投资者应结合自身期限需求选择匹配的指数标的。
债券指数基金的爆发不仅是市场需求的直观映射,更是中国资本市场走向成熟化、工具化的重要标志。深入剖析其发展逻辑与潜在风险,既能为投资者优化配置策略提供依据,也能为监管创新与产品设计注入新动能。
………………………………………………………………………………………………………
以上数据节选自济安金信《信用债指数基金研究分析》,穹顶订阅用户可点击查看完整分析。